再等等等来的却是价格再涨!开发商的优惠不等于价格下跌
扫描到手机,新闻随时看
扫一扫,用手机看文章
更加方便分享给朋友
楼盘优惠收回、房价上调
阜阳4%、六安3%、蚌埠2%全省多地都在涨价!
购房者看的是触目惊心
2020年购房成本有增加了
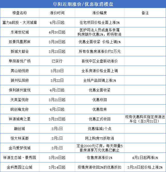
阜阳多区域上调“涨价”较高4%,优惠全面收回
自疫情好转以来,关于房价上涨的声音就一直都有,近日,全国多地又多次出现排队买房、排队征信的火爆场面和各地房地产交易中心大排长龙的场面。如此火爆的场面,不少的项目已经开始“飘了”,项目上调售价,掀起“涨价潮”......

近日,阜阳多个楼盘宣布涨价,较高涨至4%。不少楼盘见涨势大好,还进行了“二次涨价”。祥源生态城·景秀园3月16日在售房源涨价1%,近日又官宣4月1日即将再涨1%。金科奥园·江山城3月14日收回优惠2%后,3月16日再次涨价2%。根据小编统计阜阳目前已有15+家优盘取消现有优惠或将价格进行上调。但是还是有部分楼盘的优惠政策还未收回,如果想要购房的客户可以自行选择参考。
全省多地开始涨价,六安3%、蚌埠2%...
近日,安徽多地的众多楼盘也开始了房价上涨。
合肥:某楼盘全新房源上涨200元/㎡
①肥东力高前城天悦府项目发布海报,4月1日全线房源再次上调200元/㎡。
②合肥肥东某盘宣布3月23日起涨价;
蚌埠:某楼盘4月1日起涨价2%
蚌埠海创燕山书苑宣布涨价在即,4月1日起涨价2%。
蚌埠瑞泰城市广场和瑞泰滨江公馆两盘价格3月16日起上调500元/㎡。
蚌埠柏庄香府发布涨价通知,自3月12日起,在售房源全都上涨200元/㎡。
马鞍山:多个楼盘宣称即将取消线上优惠
马鞍山:伟星·玖璋台、伟星·天境、伟星·珑胤台、新城·璟玥等多个楼盘宣称,即将取消线上销售的优惠。
六安:房价上调3%、吾悦中区全盘联动涨价
六安某盘售楼部到访客户量大幅上涨,置业顾问在朋友圈发布楼盘涨价的海报,3月房价上调3%。
3月18日,六安吾悦广场发布了涨价倒计时的飞机稿,吾悦中区全盘联动涨价!

市民中心大排长龙,二手房过户要等一周
全国多地的房产交易中心都开始人气暴涨,有人早起排队仍然排不到。近日,人民网地方领导留言板就有人留言到阜阳市民中心办理二手房过户手续,开发区不动产登记处已经预约到了下周。

尊敬的市委书记您好,我急需办理二手房过户手续,因为要急着外出,不光我一个人,一大批人在等着办理此项业务,大家都等着接下来去工作,每天我们都去市民中心咨询,但个人过户一直都不能办理,很失望。而开发区不动产登记处已经排到下个周四了,请求领导给予解决!
开发商的优惠不等于房价下跌
2020年一开始,楼市就遭遇“黑天鹅”。肺炎疫情影响下,全国多地售楼处暂停开放、中介门店暂停营业,全国楼市遭遇‘寒冬’。房地产作为中国支柱性产业,率先迎来各项政策扶持!下面,就用一张图来汇总各地的倾斜利好政策。
各地的政策利好,加上央妈的降准降息 。给购房者最直观的感受就是:买房便宜了!因为,贷款是绝大多数人买房的一个重要组成部分。如果可以节约利息成本,那着实是省下了一笔钱。随着各项救市政策落地,各房企也积极响应,开启自救。恒大的75折购房优惠刷屏后,万科、融创、富力等房企也纷纷跟进。一时间,各房商的优惠活动铺天盖地。开发商的降价促销,直接降低了购房成本。这让很多买房人产生了一个错觉:房价下跌了?
但是,开发商的优惠,并不等于房价下跌!多有的优惠,都是可以说停就停的。
声明:本文由入驻焦点开放平台的作者撰写,除焦点官方账号外,观点仅代表作者本人,不代表焦点立场。
