总投资1.86亿!颍泉教育资源迎来升级,两所中小学分校来了!
扫描到手机,新闻随时看
扫一扫,用手机看文章
更加方便分享给朋友
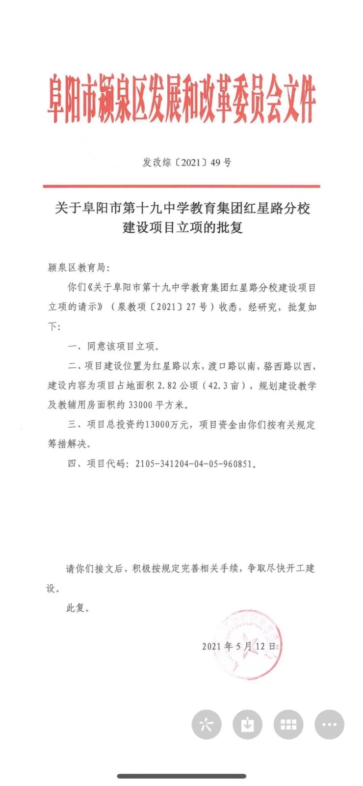
好消息!颍泉区将再迎两所学校,分别是阜阳市实验小学阜涡路分校和阜阳市十九中红星路分校。这就意味着颍泉区教育资源再次迎来升级!
阜阳实验小学作为阜阳名列前茅的小学,师资力量雄厚、办学历史悠久。据阜阳市颍泉区发展和改革委员会下达的文件得知,关于阜阳市实验小学阜涡路分校建设项目立项的批复。阜阳市实验小学阜涡路分校选址位于阜涡路以西、渡口路以北、骆西路以东,建设总投资5600万,占地17.7亩。

其实,早在今年2月份官方发布关于阜阳多地块详细规划中,阜阳HD08单元05街区详细规划中规划的学校就是实验小学阜涡路分校和十九中分校。阜阳市HD08单元05街区位于涡阳北路西侧、骆家沟北侧、红星路东侧、史庄路南侧,街区面积为44.08公顷。

该片区规划的除了教育用地之外,还有居住用地,正是今天刚公布的编号[2021]-17号地块,该地块占地172.97亩,起叫价300万/亩。

该地块内部还将建设一所幼儿园,周边除了十九中分校和实验小学分校之外,还有成效中学以及城郊中学,教育配套资源十分丰富。
声明:本文由入驻焦点开放平台的作者撰写,除焦点官方账号外,观点仅代表作者本人,不代表焦点立场。
