后疫情时代的阜阳楼市现状!
扫描到手机,新闻随时看
扫一扫,用手机看文章
更加方便分享给朋友
今年来受到疫情影响,超过80个城市出台了对应的房地产“救市”政策,而其中三四线城市占了重头。对于像驻马店市被迫政策“一日游”的事件更是引起各方对于三四线城市房地产市场的关注。
阜阳楼市到底是什么样的呢?今年的阜阳楼市的发展动向又将会如何呢?
有许多人认为现在的阜阳市场的房价存在许多不合理,那么首先,就带大家了解一下,阜阳房价上涨的根本原因:棚改户货币化安置。
有很多人感叹,十年前的阜阳房价简直就是“白菜价”那么阜阳的房价上涨是从什么时候开始的呢,其实在2008年政府出台“四万亿基建”后,我国房价普遍进入了新一轮暴涨期,那个时候的阜阳房价也在大趋势的推动下开始进入了新一轮的上涨,但是上涨幅度并不大。
第二次的阜阳房价大规模上涨出现在2015年,当时国务院明确提出“积极推进棚改货币化安置”、“缩短安置周期”。与此同时,国开行设立棚改贷(PSL)作为推行货币化安置的重要资金来源。在棚改资金有了保障的基础上,棚改开始以货币化安置为主,即以货币补偿的方式代替实物补偿。
棚改鼓励以货币化安置的普遍出现,有效推动了三四线楼市库存去化与房价上涨。棚户区居民拆迁后一方面具备了天然的购房需求,另一方面,地方政府发放的补偿款也成为了撬动居民存款的杠杆,进一步刺激了需求,从而极大地推动了三四线城市去库存,最终导致房价上涨。

疫情的出现对阜阳楼市也导致了不小的影响,疫情出现2020年返乡置业潮消失,销售难度加大!
但是随着疫情的逐渐减退,后疫情时代,阜阳楼市是什么样的呢?四点带你了解目前楼市现状:
排名前列 官方出政策 开发商松了一口气
对于阜阳市场来说,虽然没有像其他城市一样出台“取消限价”“取消限购”等大型政策,但也对于房地产行业印发了《关于有效应对新冠肺炎疫情影响促进房地产市场平稳健康发展若干意见》的通知。


通知中显示售楼部、项目施工现场尽快复工复产,对于未能按期交地、动工、竣工、交房的疫情防控期间不计入违约期,鼓励金融机构适当降低贷款利率,可延期缴纳税款以及可延期交房最长3个月。
人民消费受到疫情冲击之后,想要短期回暖难度很大,就正如现在的“地摊经济”一样,但是咱总不能让人一天下好几次馆子吧;所以这个时候地产就又成了拉动消费刺激经济回暖的最优选择。大量房企也开始推出了一批的特价房源。
第二 土地市场雄起 成交量暴增
从4月份开始阜阳土地市场开始“开市”现需推出8宗商住用地,揽金48.66亿元,占地1279.42亩,分别被:阳光城、北京城房、荣信、百润居、通海、海亮、恒大以及蓝光地产逐一拿下!

后面,阜阳市更是“趁热打铁”连连推出多宗地块,吸引了北京城房、世茂两大房企进驻阜阳!
6月份阜阳更是连续推出12宗土地,就在本周颍州区的一宗安置用地,更是有7家房企火爆开抢。还推出了阜阳近年来的较高限价759万元/亩的颍州区[2020]-15号宗地,除此之外还有一宗限价为695万元/亩的城南地块。
这一连串的土地成交及推出背后也是开发商对于未来市场走向的乐观预判。
第三 央行又出手了 降准又降息
官方消息“3月16日实施普惠金融定向降准,释放长期资金5500亿元。央行将继续采取多种措施促进贷款利率明显下行。”
了2015年,那一年,央行连续降准降息,那一年,房价好像跟坐火箭似的飞了起来。如今央行再次强势出手。
3月30日,中国人民银行又发布重磅通稿,以利率招标方式,展开500亿元逆回购操作。大家都清楚房地产行业是资金密集型产业,只要市场上有钱,就一定有房地产的活路。金融松动政策将持续刺激地产的活跃度,所以说在众多行业中,房地产率先回暖的可能性是很大的。
第四 一个魔幻的场景 涨价不断还是有人抢房
3月初阜阳各大楼盘刚刚开始复工,售楼部就出现了人气爆棚的场景,让小编不禁感叹有钱人还是很多的。

图源:朋友圈(东湖世纪城)
图源:朋友圈(海亮文华上郡)
图源:朋友圈(辰景·凤凰熙岸)
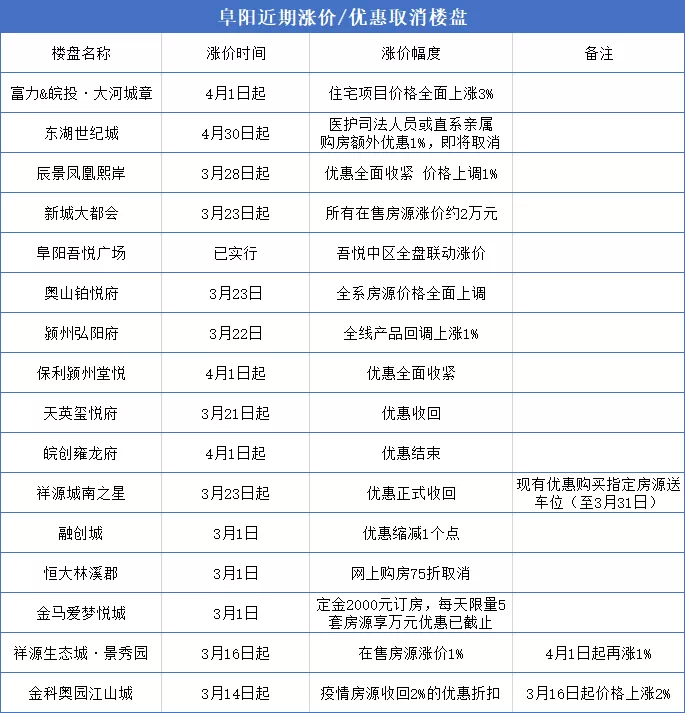
自从疫情结束,新年复工之后,阜阳至少有16个楼盘宣布涨房价或收回优惠措施!一时间,阜阳楼市“涨”声四起!甚至多个楼盘自4月以来,2次或3次宣布房价上涨!



涨价抢房的场景如果是出现在以前大家可能最多是当做热闹来看,但是在疫情之后,大家普遍认为楼市唱衰的状况之下就不可谓不魔幻了。
小结:不知道大家从以上4点阜阳楼市现状看出了什么,但是从小编的角度出发,目前的楼市爆发只是暂时的,整体来说还是会向平稳方向发展,无论是土地市场还是各大楼盘的爆满,都是在市场短暂空缺下的短暂激增。
土地市场遵循的是阜阳土市一直以来的习惯,那就是上半年集中拍地,下半年零星出让,经常关注土地市场的人们肯定对此有所了解,上半年阜阳土地市场会将土地较为集中的进行拍卖,然后在7-10月份的时候土地出让数量将会有所减少甚至出现空挡,年底11-12月份是房企集中“囤货”备战来年的时候,所以也会小规模的出让部分土地。
楼盘的客户爆满现行是在“返乡置业季”消失后的空挡不缺现象,大多也是在有购房想法的前提下,将本应在新春进行的置业行为后移,在疫情结束之后集中爆发的情况。而各大楼盘的“涨价”“打折”“促销”等,大多都是楼盘的营销噱头,对于目前的楼市观望状态的购房者不在少数,这一部分人群就需要的一定的活动优惠刺激,来刺激购房。那在这种噱头之下购房能够优惠吗?答案是可以,因为目前房价备案公示透明,每个房源从官网中都可以查询的相关备案价格,是否有优惠一看便知,只不过是楼盘每次活动的优惠力度问题。
声明:本文由入驻焦点开放平台的作者撰写,除焦点官方账号外,观点仅代表作者本人,不代表焦点立场。
